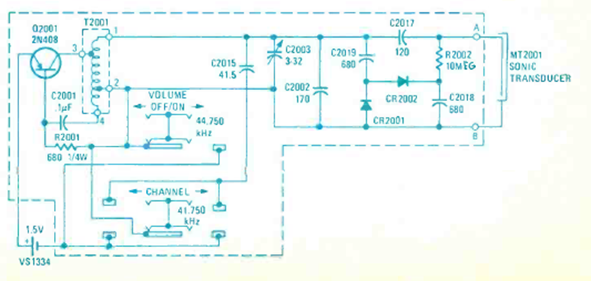
Este circuito de Radio Electronics de diciembre de 1974 se utilizó en televisores en color de la época. Sirve de referencia para los trabajos de restauración. El circuito es de tipo ultrasónico.
He aquí una montaje muy curiosa que implica la producción alternativa de energía eléctrica: una...
Describimos el montaje de un fotómetro muy simple que puede ser usado en la comparación de niveles...
Para esto se necesitará el siguiente material: 1 Capacitor electrolítico de 470 µF o 1000 µF de...