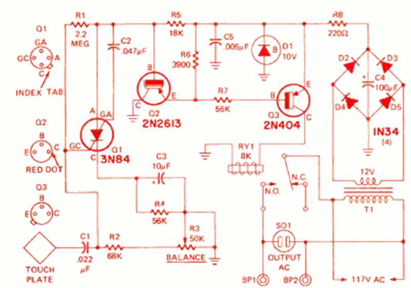
Este circuito es de un artículo de la revista Radio Electronics de agosto de 1972. El circuito se basa en un transistor unijuntura programable que activa un relé. El circuito utiliza transistores comunes en la época.
He aquí una montaje muy curiosa que implica la producción alternativa de energía eléctrica: una...
Describimos el montaje de un fotómetro muy simple que puede ser usado en la comparación de niveles...
Para esto se necesitará el siguiente material: 1 Capacitor electrolítico de 470 µF o 1000 µF de...