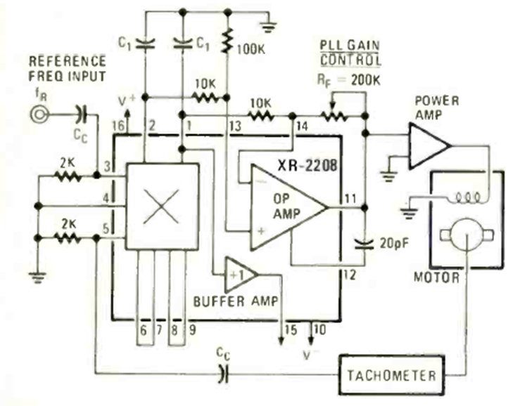
Utilizando el circuito integrado XR2208 encontramos esta aplicación en la revista Radio Electronics de abril de 1978. El circuito requiere de una etapa de potencia y debe ser alimentado por una fuente simétrica de 15 V.
Este interesante circuito hace la aguja de un microamperímetro oscilar de modo aleatorio, imitando...
Para una oscilación en una frecuencia armónica de la del cristal utilizado, con posibilidad de...
Este pulsador se encontró en la revista Radio Electronics de septiembre de 1984. La frecuencia la dan los...