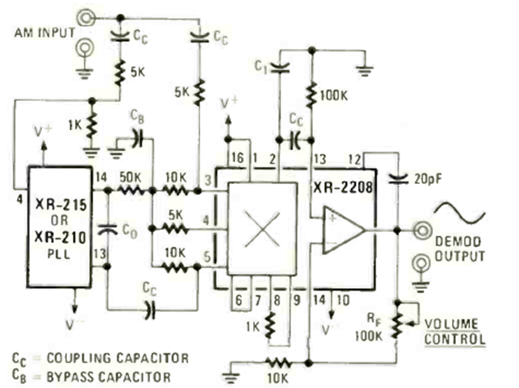
Este circuito se obtuvo de la revista Radio Electronics de abril de 1978. El otro circuito es un PLL de la época. La fuente de alimentación debe ser simétrica de 15 V.
Este circuito convierte las señales de la banda de 350 a 500 kHz a la banda de 4.36 a 4.5 MHz, lo que...
Este circuito de automatización fue encontrado en la revista Radio Electronics de octubre de 1961....
Este circuito de puente H puede usar transistores de media potencia de hasta 500 mA como BD135 y...