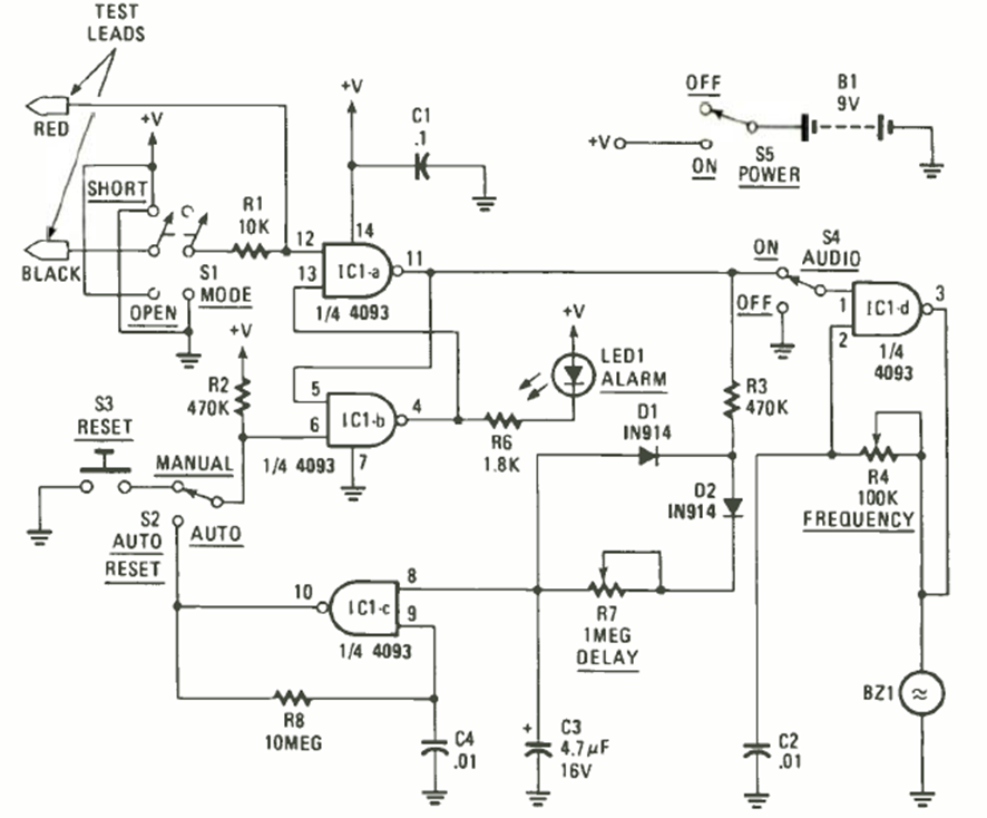
Este probador de continuidad con el 4093 se encontró en la revista Radio Electronics de noviembre de 1986. El circuito alimenta un zumbador cerámico con un ajuste de frecuencia.
Este circuito convierte las señales de la banda de 350 a 500 kHz a la banda de 4.36 a 4.5 MHz, lo que...
Este circuito de automatización fue encontrado en la revista Radio Electronics de octubre de 1961....
Este circuito de puente H puede usar transistores de media potencia de hasta 500 mA como BD135 y...