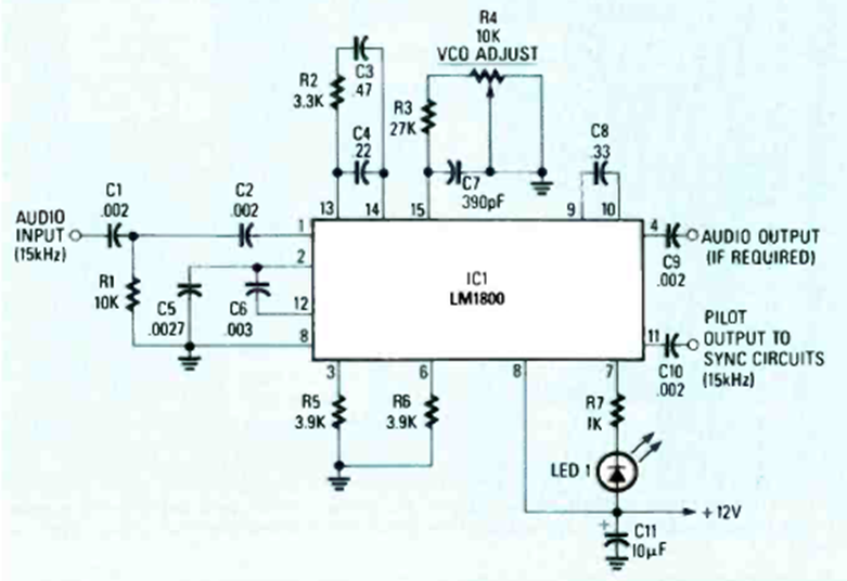
Este es uno de los muchos circuitos decodificadores estéreo disponibles en la década de 1980. Este apareció en la revista Radio Electroics de agosto de 1986. El circuito separa las señales de los dos canales y tiene un ajuste del punto de funcionamiento.




