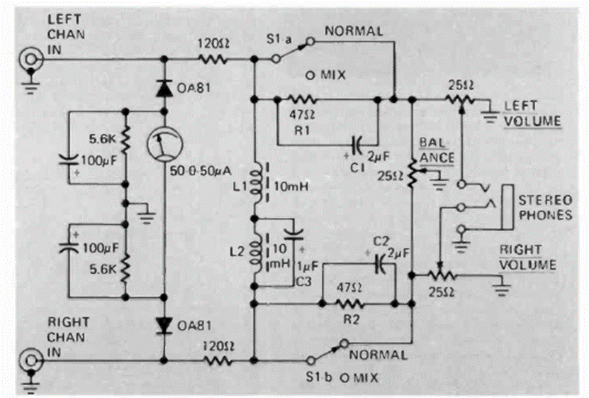
Este circuito procedente de una antigua Radio Electrónica sirve para conectar unos auriculares a la salida de amplificadores que no disponen de este tipo de salida. La revista es de agosto de 1974 y los auriculares son de baja impedancia.
Este circuito convierte las señales de la banda de 350 a 500 kHz a la banda de 4.36 a 4.5 MHz, lo que...
Este circuito de automatización fue encontrado en la revista Radio Electronics de octubre de 1961....
Este circuito de puente H puede usar transistores de media potencia de hasta 500 mA como BD135 y...