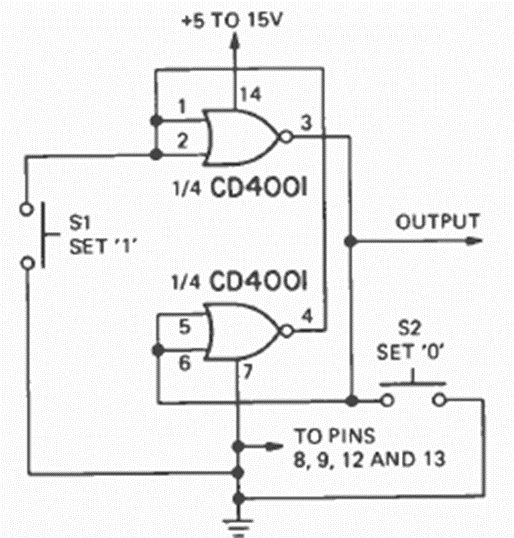
Usando CMOS 4001 encontramos este circuito en la revista Radio Electronics de octubre de 1974. La potencia depende de la aplicación. Las otras dos puertas del 4001 se pueden utilizar para otros fines.

Usando CMOS 4001 encontramos este circuito en la revista Radio Electronics de octubre de 1974. La potencia depende de la aplicación. Las otras dos puertas del 4001 se pueden utilizar para otros fines.
