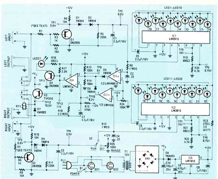
Este sofisticado circuito indicador de barra móvil con el LM3915 es de una revista de Radio Electronics de mayo de 1985. El circuito de dos canales incluye la fuente de alimentación.
Este circuito convierte las señales de la banda de 350 a 500 kHz a la banda de 4.36 a 4.5 MHz, lo que...
Este circuito de automatización fue encontrado en la revista Radio Electronics de octubre de 1961....
Este circuito de puente H puede usar transistores de media potencia de hasta 500 mA como BD135 y...