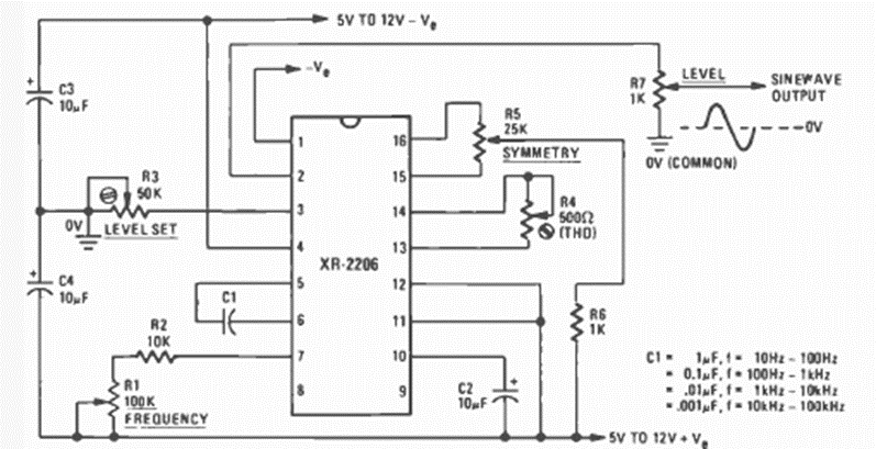
En la figura vemos cómo utilizar el XR2206 para generar señales sinusoidales de una forma diferente. El circuito es de una Radio Electrónica de abril de 1977. Se indica fuente de alimentación.
Este circuito convierte las señales de la banda de 350 a 500 kHz a la banda de 4.36 a 4.5 MHz, lo que...
Este circuito de automatización fue encontrado en la revista Radio Electronics de octubre de 1961....
Este circuito de puente H puede usar transistores de media potencia de hasta 500 mA como BD135 y...