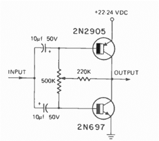
Esta etapa de salida diferente se encontró en la revista Radio Electronics de octubre de 1974. El circuito utiliza transistores complementarios de propósito general y es de baja potencia.

Esta etapa de salida diferente se encontró en la revista Radio Electronics de octubre de 1974. El circuito utiliza transistores complementarios de propósito general y es de baja potencia.
