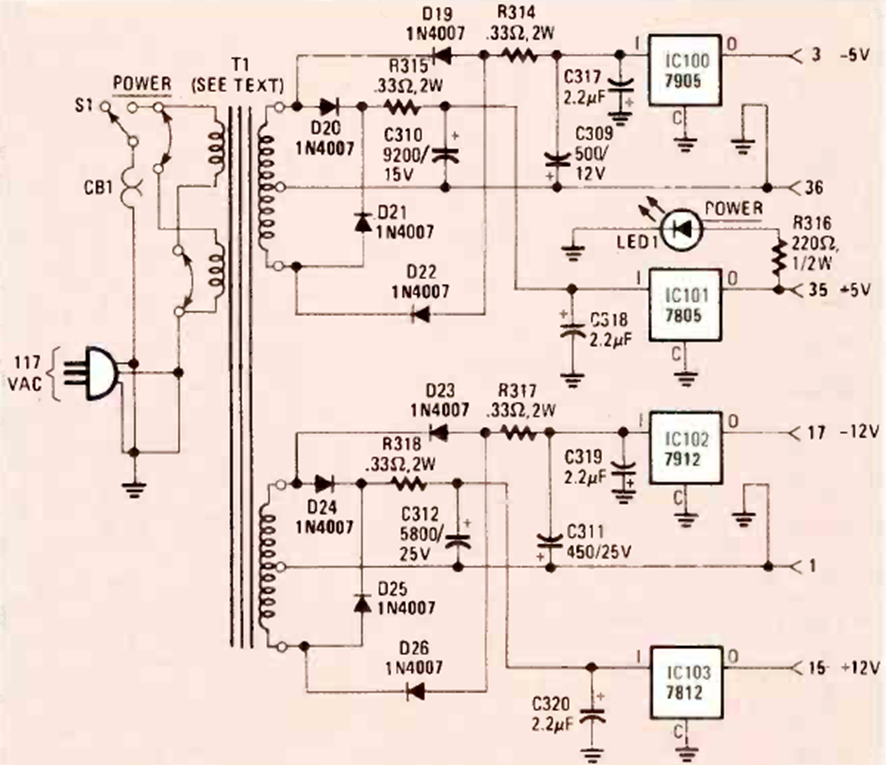
Para quien quiera aprovechar un doble transformador en una buena fuente, encontramos este circuito que forma parte de un artículo de la revista Radio Electronics de octubre de 1982. Los integrados deben estar equipados con disipadores de calor.
Este circuito produce el ruido del goteo de un grifo o una gotera cuando la luz deja de incidir en el...
Este circuito aumenta la sensibilidad de un relé de 6 o 12V, permitiendo su operación directa con...
¿Qué tal montar un intercomunicador secreto para conversar con su hermano, vecino o compañero sin que...