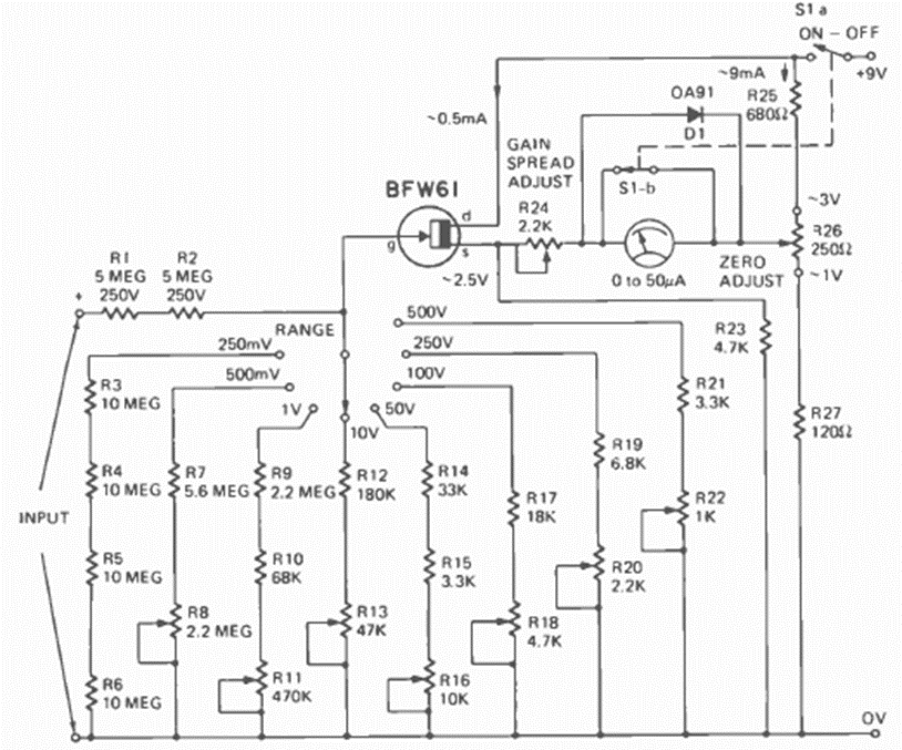
Este bonito circuito con indicador analógico fue encontrado en la revista Radio Electronics de enero de 1974. El circuito tiene 8 escalas con ajustes individuales. El instrumento es de 50 uA.
Este circuito con componentes únicamente pasivos debe conectarse a la entrada de un amplificador. Lo...
Este circuito fue publicado en una revista inglesa de 1982, pero se puede montar fácilmente...
El nombre del receptor encontrado en una Popular Electronics de marzo de 1957 proviene del hecho de...