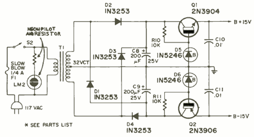
Este circuito fue encontrado en la revista Radio Electrónica de febrero de 1971. Está indicado para alimentar el circuito anterior, proporcionando una corriente máxima de unos 50 mA.
Este circuito con componentes únicamente pasivos debe conectarse a la entrada de un amplificador. Lo...
Este circuito fue publicado en una revista inglesa de 1982, pero se puede montar fácilmente...
El nombre del receptor encontrado en una Popular Electronics de marzo de 1957 proviene del hecho de...