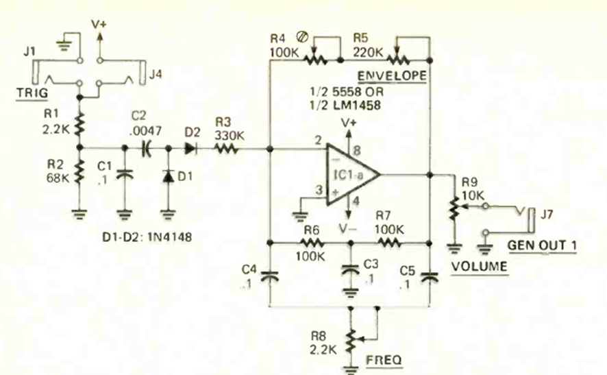
Este circuito, que forma parte de un instrumento de percusión, fue encontrado en la revista Radio Electronics de septiembre de 1979. El amplificador operacional puede ser el 5556, equivalente al 741 o incluso al 741. La fuente debe ser simétrica.
Este circuito con componentes únicamente pasivos debe conectarse a la entrada de un amplificador. Lo...
Este circuito fue publicado en una revista inglesa de 1982, pero se puede montar fácilmente...
El nombre del receptor encontrado en una Popular Electronics de marzo de 1957 proviene del hecho de...