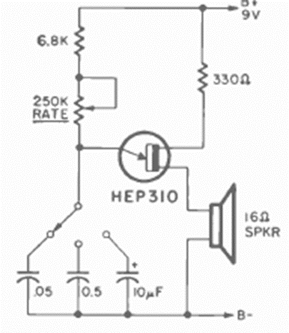
Otro de los muchos circuitos de este tipo que tenemos en este apartado. Esto fue encontrado en la revista Radio Electronics de julio de 1971. El circuito utiliza una unijuntura de la época, pero admite equivalentes.

Otro de los muchos circuitos de este tipo que tenemos en este apartado. Esto fue encontrado en la revista Radio Electronics de julio de 1971. El circuito utiliza una unijuntura de la época, pero admite equivalentes.
