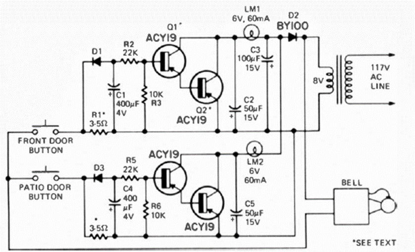
Este circuito tiene indicación visual de activación y está recomendado para personas con discapacidad auditiva. El circuito fue encontrado en la revista Radio Electronics de marzo de 1974.
Un tipo de fuente de alimentación bastante simple y útil es la que no hace uso del transformador....
En esta serie de Mini-Proyectos damos montajes simples que pueden ser realizados por principiantes...
Esta alarma crea una “barrera luminosa” que ai ser interrumpida provoca el disparo de una sirena,...