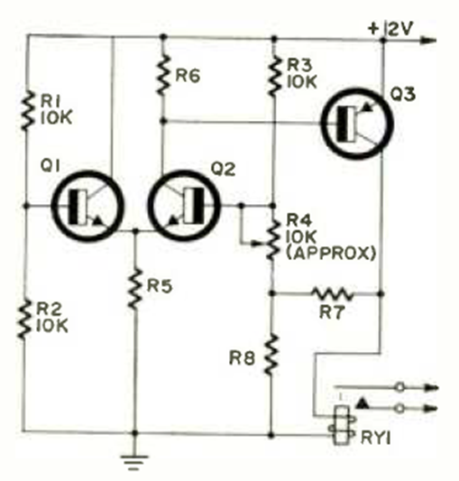
Este circuito acelera el disparo de un relé cuando se energiza. El circuito utiliza el CA3018 publicado en el momento de la publicación del circuito en la revista Radio Electronics de noviembre de 1970.

Este circuito acelera el disparo de un relé cuando se energiza. El circuito utiliza el CA3018 publicado en el momento de la publicación del circuito en la revista Radio Electronics de noviembre de 1970.
