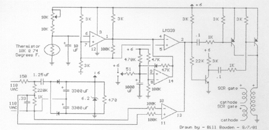
Este circuito para 1 kW lo encontramos en documentación de los años 90. El sensor es un termistor y se debe cambiar el potenciómetro en serie para utilizar termistores con características diferentes a las indicadas. El circuito utiliza un transformador para activar el SCR.




