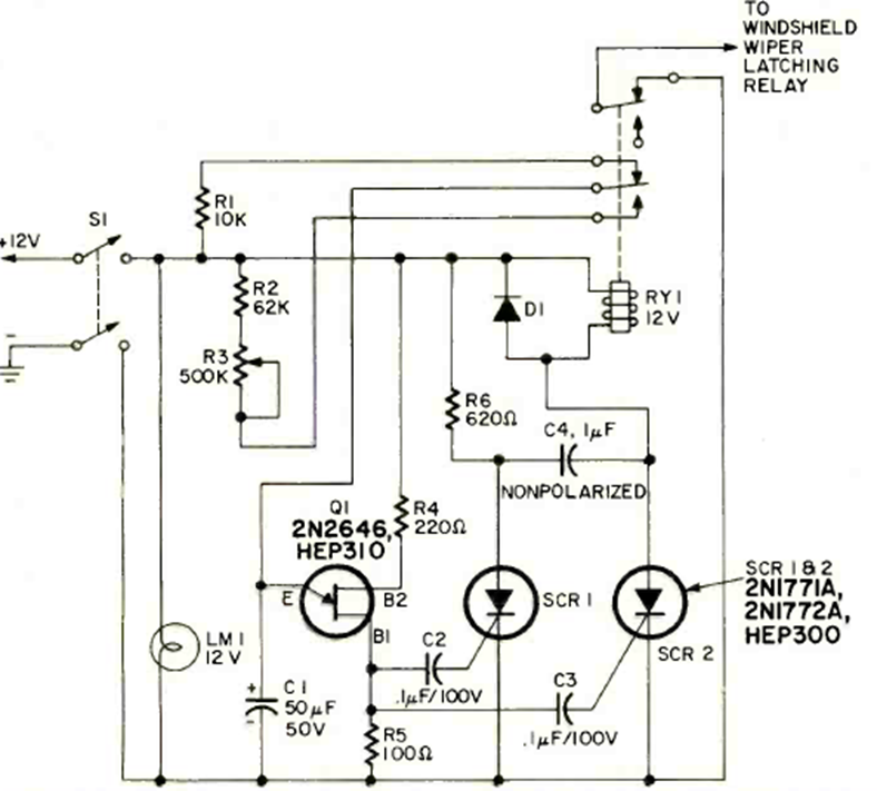
Este circuito fue encontrado en la revista Radio Electronics de diciembre de 1971. El circuito es para autos de la época que no traían esta característica de fábrica como la tiene hoy. El circuito utiliza una lámpara indicadora de funcionamiento.
Un tipo de fuente de alimentación bastante simple y útil es la que no hace uso del transformador....
En esta serie de Mini-Proyectos damos montajes simples que pueden ser realizados por principiantes...
Esta alarma crea una “barrera luminosa” que ai ser interrumpida provoca el disparo de una sirena,...