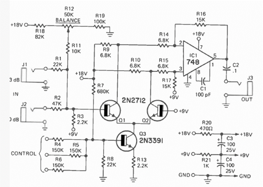
Este circuito forma parte de un sintetizador y fue publicado por partes en varias ediciones de la revista Radio Electronics. Esta pieza apareció en la revista de septiembre de 1973. El circuito utiliza uno integrado de la época.
Este circuito amplifica senales de AM y FM, mejorando la recepción de las radios poco sensibles....
Encontramos este circuito en el Manual de aplicaciones lineales de National Semiconductor. Utiliza el...
Si bien es una configuración común todavía hoy, este circuito se ha retirado de una publicación antigua....