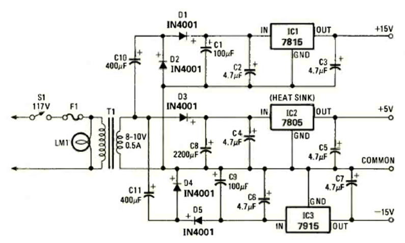
Para alimentar circuitos con operativa y TTL, la revista Radio Electronics de marzo de 1978 recomienda esta fuente. La corriente máxima es de 1 A y los circuitos integrados deben estar equipados con disipadores de calor.
Este circuito amplifica senales de AM y FM, mejorando la recepción de las radios poco sensibles....
Encontramos este circuito en el Manual de aplicaciones lineales de National Semiconductor. Utiliza el...
Si bien es una configuración común todavía hoy, este circuito se ha retirado de una publicación antigua....