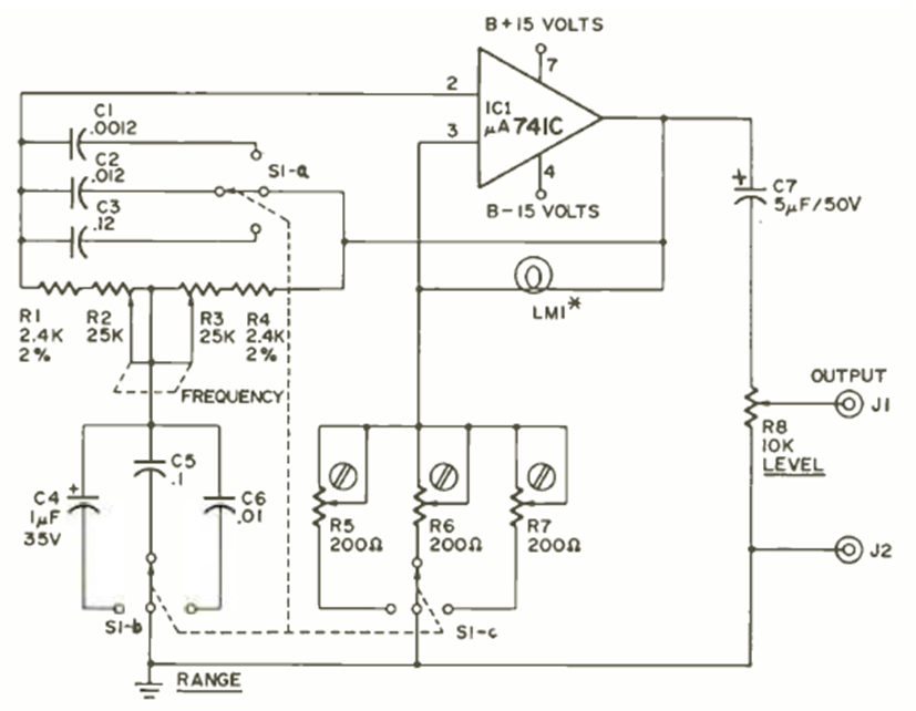
Este circuito se remonta a la época en que apareció el 741. Apareció en la revista Radio Electronics en febrero de 1971. El circuito genera señales de 20 Hz a 20 kHz. Incluso monté este circuito en su momento y, con adaptaciones, lo publiqué en una de las revistas para las que trabajaba.




