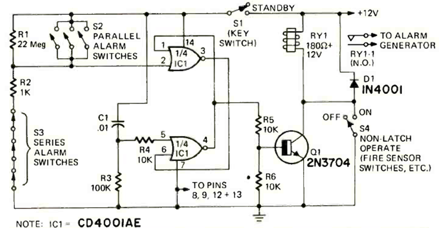
Encontramos este circuito en la revista Radio Electronics de abril de 1975. El circuito tiene bloqueo y funciona con sensores conectados en serie y en paralelo. La alimentación es de 12 V o dependiendo del relé utilizado.
Este circuito amplifica senales de AM y FM, mejorando la recepción de las radios poco sensibles....
Encontramos este circuito en el Manual de aplicaciones lineales de National Semiconductor. Utiliza el...
Si bien es una configuración común todavía hoy, este circuito se ha retirado de una publicación antigua....