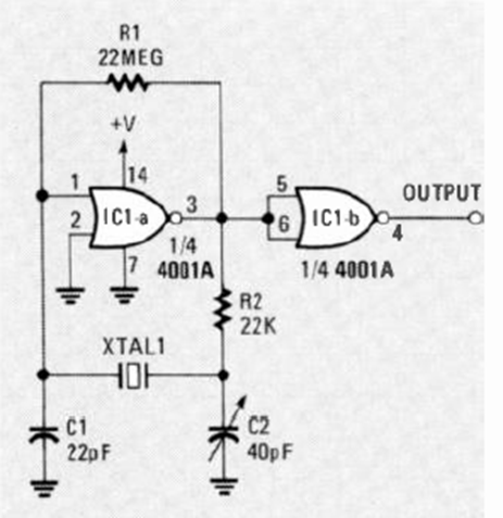
Esta es otra configuración de oscilador de cristal con el 4001. Muchos de ellos están en el sitio web. Esto se encontró en la revista Radio Electronics de enero de 1987.

Esta es otra configuración de oscilador de cristal con el 4001. Muchos de ellos están en el sitio web. Esto se encontró en la revista Radio Electronics de enero de 1987.
