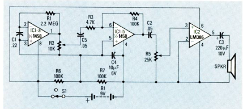
Este circuito fue encontrado en la revista Radio Electronics de julio de 1986. El circuito tiene un sistema de advertencia de altavoz. El sensor es el capacitor cerámico C1 que funciona como línea de transmisión.
Este circuito amplifica senales de AM y FM, mejorando la recepción de las radios poco sensibles....
Encontramos este circuito en el Manual de aplicaciones lineales de National Semiconductor. Utiliza el...
Si bien es una configuración común todavía hoy, este circuito se ha retirado de una publicación antigua....