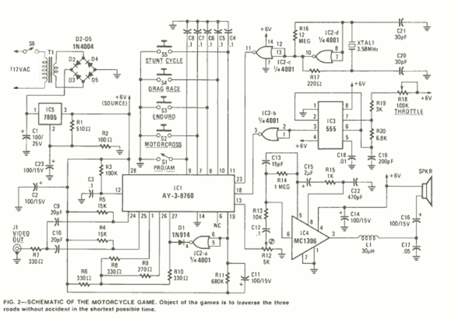
Este videojuego, que publicamos al mismo tiempo que el artículo completo en la revista Eletrônica, también apareció en la revista Radio Electronics en enero de 1979.
Este circuito amplifica senales de AM y FM, mejorando la recepción de las radios poco sensibles....
Encontramos este circuito en el Manual de aplicaciones lineales de National Semiconductor. Utiliza el...
Si bien es una configuración común todavía hoy, este circuito se ha retirado de una publicación antigua....