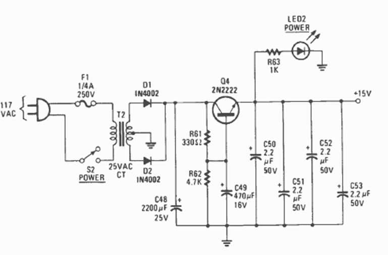
Esta simple fuente de 15 V se encontró en un artículo que describe un ensamblaje en la revista Radio Electronics de enero de 1987. La fuente se utiliza para alimentar el circuito descrito.
Esta radio comercial para la banda AM se vendió en Japón en la década de 1960. El circuito tiene...
Este circuito de una documentación para radioaficionados de 1975, fue desarrollado para reconocer un tono...
Este potente amplificador con salida en simetría complementaria es de una antigua documentación de los...