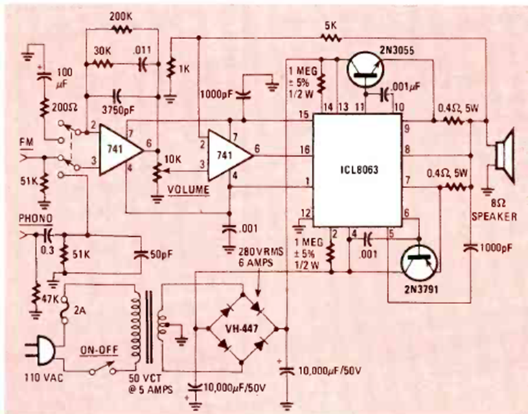
Este amplificador de 50 W fue encontrado en Radio Electronics en noviembre de 1983. El circuito es adecuado para el caso e incluye un preset con control de tono utilizando componentes comunes.
Es un simple proyecto electrónico que puede convertirse en regalo o brindis que seguramente le...
Este circuito se puede ajustar para disparar y producir un sonido cuando la luz en el LDR se corta...
Esta configuración, que aparece en otros puntos de este sitio, fue encontrada en una documentación de...