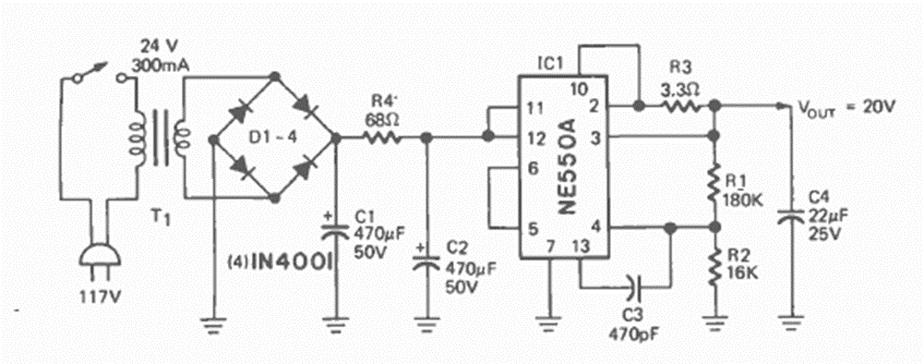
Recomendada para alimentar un circuito de un sistema decodificador, esta fuente utilizaba un circuito regulador de la época. Lo encontramos en la revista Radio Electronics de octubre de 1975. La corriente es del orden de 200 mA.
Es un simple proyecto electrónico que puede convertirse en regalo o brindis que seguramente le...
Este circuito se puede ajustar para disparar y producir un sonido cuando la luz en el LDR se corta...
Esta configuración, que aparece en otros puntos de este sitio, fue encontrada en una documentación de...