Ge
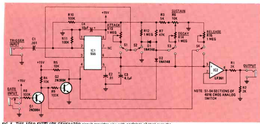
Este circuito para sintetizadores de sonido se encontró en una revista de Radio Electronics de mayo de 1983. El circuito utiliza componentes comunes y no requiere una fuente de alimentación simétrica.
Es un simple proyecto electrónico que puede convertirse en regalo o brindis que seguramente le...
Este circuito se puede ajustar para disparar y producir un sonido cuando la luz en el LDR se corta...
Esta configuración, que aparece en otros puntos de este sitio, fue encontrada en una documentación de...