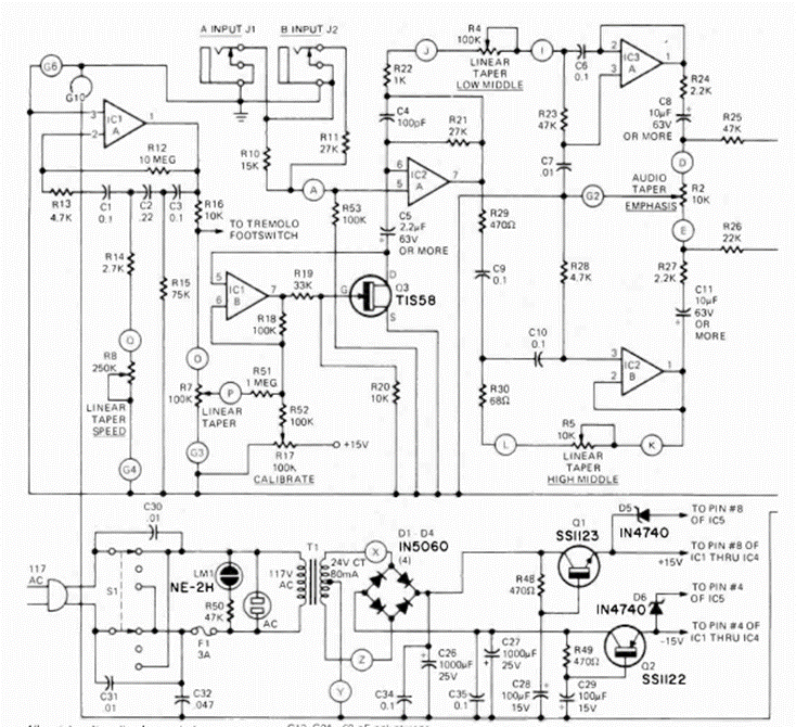
Este circuito es de un artículo aparecido en la revista Radio Electronics en junio de 1974. El circuito utilizaba circuitos integrados y transistores de la época, incluida la fuente de alimentación.
Es un simple proyecto electrónico que puede convertirse en regalo o brindis que seguramente le...
Este circuito se puede ajustar para disparar y producir un sonido cuando la luz en el LDR se corta...
Esta configuración, que aparece en otros puntos de este sitio, fue encontrada en una documentación de...