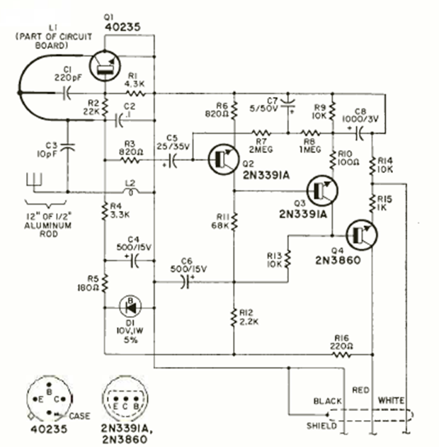
Encontramos este circuito de un radar antirrobo que funciona a 400 MHz en una radioelectrónica de junio de 1970. El circuito consta de un oscilador con transistores de la época. Se recomendó colocarlo en el coche.

Encontramos este circuito de un radar antirrobo que funciona a 400 MHz en una radioelectrónica de junio de 1970. El circuito consta de un oscilador con transistores de la época. Se recomendó colocarlo en el coche.
