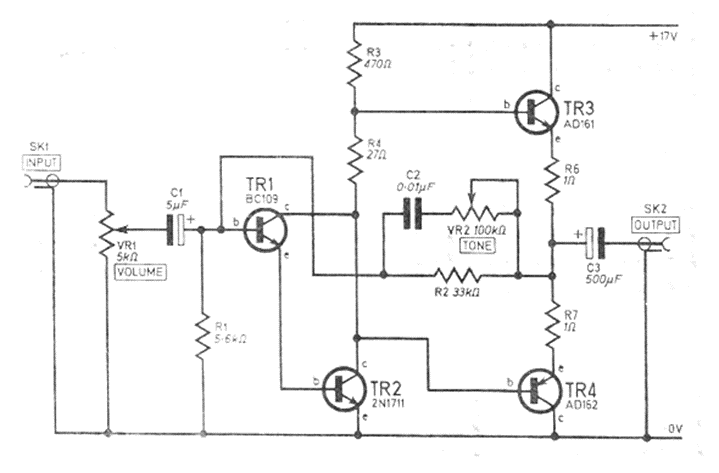
El circuito que presentamos fue encontrado en una revista inglesa del año 1973. El par complementario de transistores de potencia AD161 y AD162 eran muy populares en aquella época, permitiendo construir buenos amplificadores de hasta 5 o 6 W. Si el lector encuentra estos transistores en chatarras, pueden usarlo en el circuito presentado, intercambiando TR1 por un BC548 y TR2 por un 2N2222 o BD135. La fuente es de 12 V a 15 V con al menos 1 A.




