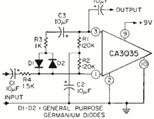
En este circuito, la ganancia disminuye cuando aumenta la intensidad de la señal de entrada. El circuito es de una revista de Radio Electronics de febrero de 1970. El circuito integrado es de RCA.

En este circuito, la ganancia disminuye cuando aumenta la intensidad de la señal de entrada. El circuito es de una revista de Radio Electronics de febrero de 1970. El circuito integrado es de RCA.
