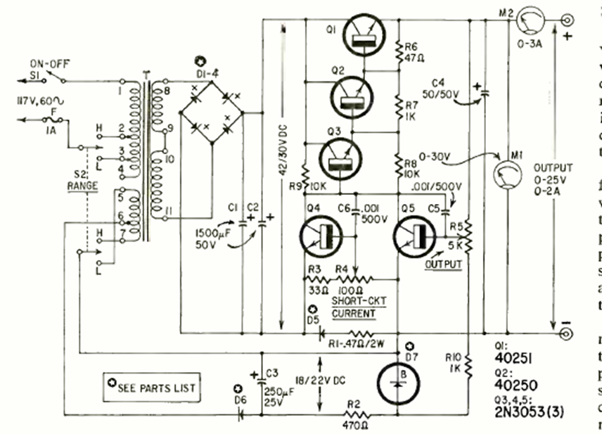
Este circuito con transistores de silicio se encontró en aquella época en la revista Radio Electronics de junio de 1966. El transistor Q1 debe estar equipado con un buen disipador de calor. La revista describió su montaje completo en un artículo.
Este circuito imita el canto de un pajarito de modo intermitente con la intermitencia determinada por...
Si bien es una configuración común todavía hoy, estos circuitos se han retirado de una publicación...
El circuito integrado LM100 es bastante antiguo, todavía de un tipo de carcasa metálica. El...