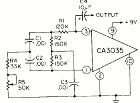
Este oscilador sinusoidal de doble T utiliza un CA39035, un circuito integrado lanzado por RCA en ese momento. El circuito es de una revista Radio Electronics de febrero de 1970.

Este oscilador sinusoidal de doble T utiliza un CA39035, un circuito integrado lanzado por RCA en ese momento. El circuito es de una revista Radio Electronics de febrero de 1970.
