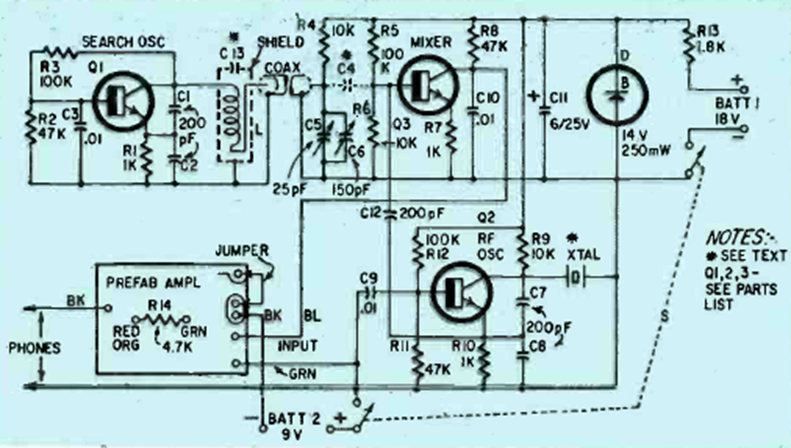
Este circuito fue encontrado en la revista Radio Electronics de julio de 1966. Las bobinas de búsqueda son del tipo utilizado convencionalmente en este tipo de circuito y deben ser resonantes en la frecuencia del oscilador.
Los primeros radios que existieron no usaban elementos activos de ninguna especie, pues no...
Este circuito puede servir para el desarrollo de un enlace óptico de audio o incluso digital de muy...
Se presenta una prueba simple de transistores NPN y PNP que, además de decir si el componente está bien,...