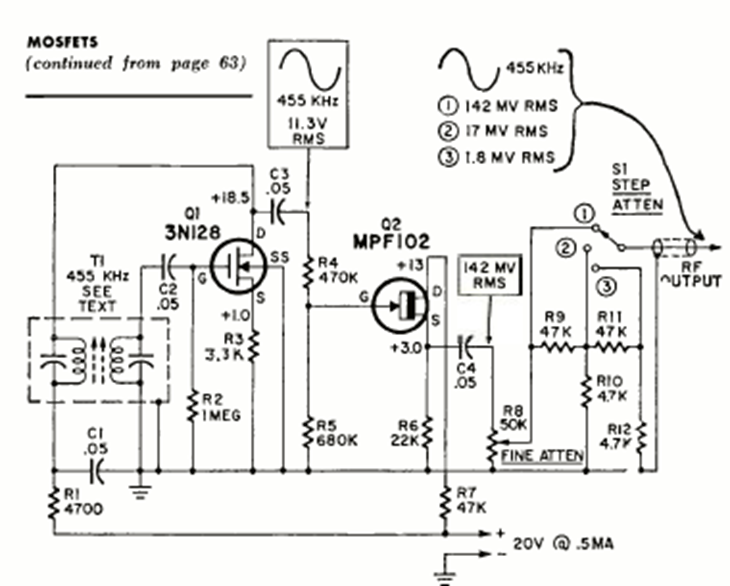
Encontramos este circuito en una revista de Radio Electronics de diciembre de 1969. El circuito utiliza un MOSFET de baja potencia que es poco común en la actualidad.
Los primeros radios que existieron no usaban elementos activos de ninguna especie, pues no...
Este circuito puede servir para el desarrollo de un enlace óptico de audio o incluso digital de muy...
Se presenta una prueba simple de transistores NPN y PNP que, además de decir si el componente está bien,...