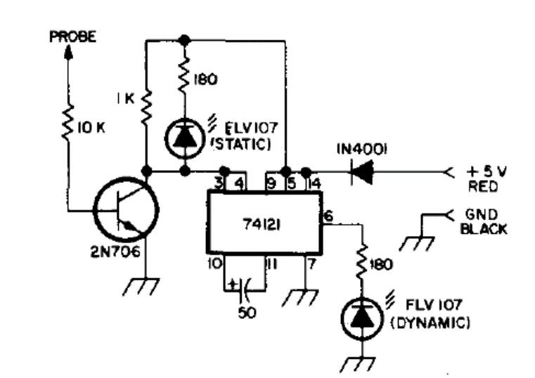
Encontramos esta configuración en una documentación técnica de 1974. Puede probar tanto circuitos lógicos TTL como versiones anteriores como RTL. El circuito debe alimentarse con 5 V obtenidos del circuito que se está analizando. El transistor podría ser el BC548.




