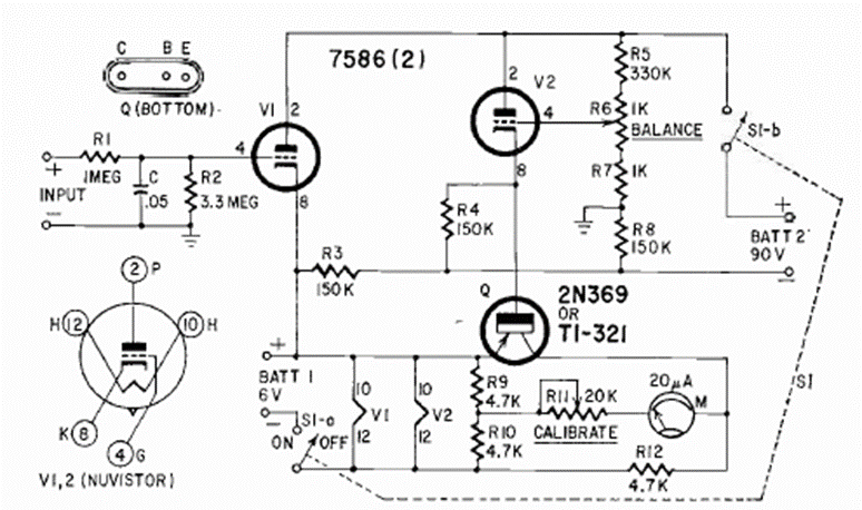
Encontramos este circuito en una Radio Electronics de diciembre de 1963. El circuito combina válvulas y transistores y tiene una alta resistencia de entrada. El circuito funciona con dos baterías.
El circuito de la figura hace que dos lámparas parpadeen alternativamente en una frecuencia que se puede...
Este amplificador con alimentación de 6 o 9 V se vendía en Japón en los años 60. Su potencia era de...
Este circuito de impedancia de salida de 600 ohms fue encontrado en una Radio Electrónica de...