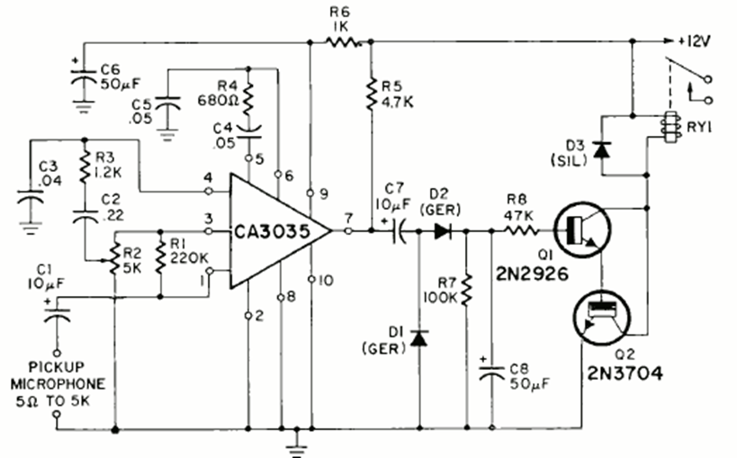
Este circuito fue encontrado en la revista Radio Electronics de febrero de 1970. El circuito integrado es un tipo de la época. Consta de un amplificador diferencial de alta ganancia.
El circuito de la figura hace que dos lámparas parpadeen alternativamente en una frecuencia que se puede...
Este amplificador con alimentación de 6 o 9 V se vendía en Japón en los años 60. Su potencia era de...
Este circuito de impedancia de salida de 600 ohms fue encontrado en una Radio Electrónica de...