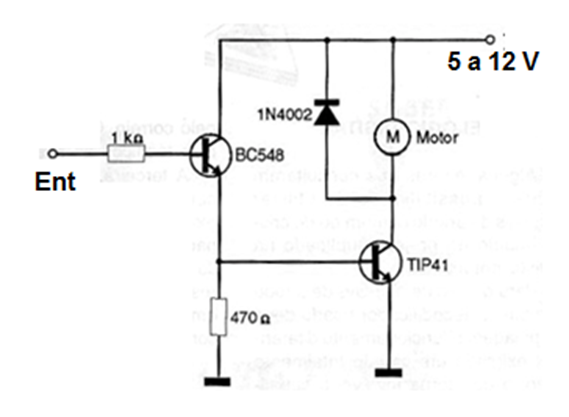
Con este circuito se pueden controlar motores de corriente continua de 5 a 12 volts y corrientes de hasta 2 amperes. El transistor TIP41 acepta equivalentes y debe estar equipado con un buen radiador de calor. Con un voltaje positivo entre 0,6 volts y 5 volts activamos el motor.




