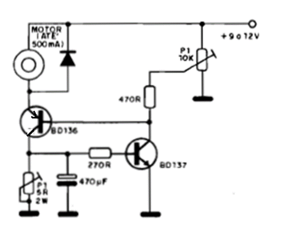
Este tipo de circuito es muy utilizado en grabadoras de casetes y reproductores de cintas antiguos, regulando la velocidad de un motor de corriente continua hasta 500 mA. Es un circuito completamente analógico que detecta la corriente en el motor para mantener una velocidad constante. Los dos ajustes se realizan en los trimpots y el BD137 debe montarse en un radiador de calor. La tensión de alimentación varía de 9 a 12 V. Este circuito se puede utilizar como shield auxiliar para mantener constante la velocidad de un motor controlado por un microcontrolador.




