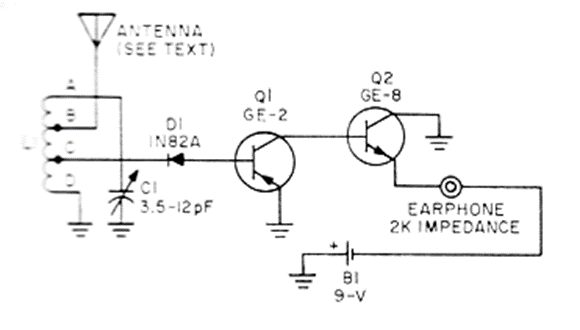
Este circuito es de Elementary Electronics de 1977. Se puede ensamblar con bastante facilidad reemplazando Q2 por un BF494. Q1 puede ser reemplazado por cualquiera de BC548; El teléfono debe ser un teléfono magnético o piezoeléctrico de alta impedancia en paralelo con una resistencia. L1 consta de 2 o 3 vueltas de alambre de 26 de diámetro de 1 cm sin núcleo con grifos en las vueltas. El circuito no es muy sensible, sólo capta las estaciones cercanas más potentes. La antena es telescópica.




