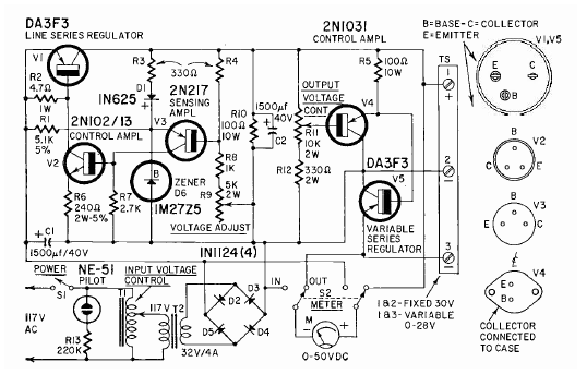
Esta fuente de alimentación de mesa se encontró en la revista Radio Electronics de febrero de 1962. Los transistores son de la época. El transistor de potencia debe montarse sobre un disipador de calor.

Esta fuente de alimentación de mesa se encontró en la revista Radio Electronics de febrero de 1962. Los transistores son de la época. El transistor de potencia debe montarse sobre un disipador de calor.
