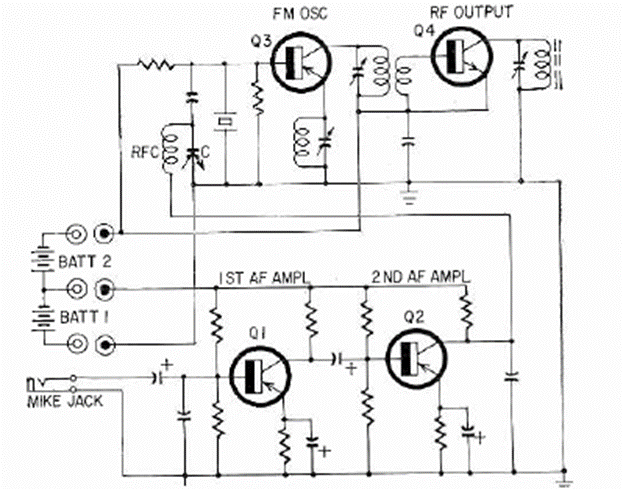
Este circuito fue encontrado en una revista de Radio Electronics de julio de 1964. El circuito utiliza 4 transistores y opera en la banda FM con buen rendimiento gracias al uso de dos etapas de FM lo que proporciona estabilidad. La energía proviene de dos baterías.




