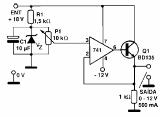
Este circuito se puede utilizar como base para una fuente de alimentación de hasta 500 mA con el transistor recomendado o más con el TIP31 o TIP41. El transistor debe tener un radiador de calor y la fuente de alimentación debe ser simétrica. Vz es 12 V y el voltaje de salida se ajusta en P1. El circuito es de un libro de Newton C. Braga.

Estabilizador de voltaje con el 741



