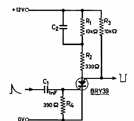
El propósito de este circuito de Philips de 1967 es producir una señal rectangular a partir de un pulso agudo. El circuito hace uso de un componente inusual hoy como base.

Disparador lógico
El propósito de este circuito de Philips de 1967 es producir una señal rectangular a partir de un pulso agudo. El circuito hace uso de un componente inusual hoy como base.
