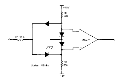
Este circuito se encontró en la documentación de los años 80 estadounidenses. El funcionamiento puede ser un tipo moderno con una tensión de alimentación más baja. El circuito cambia con 0.5 V fuera de los límites establecidos por los componentes.

Comparador de doble limite



